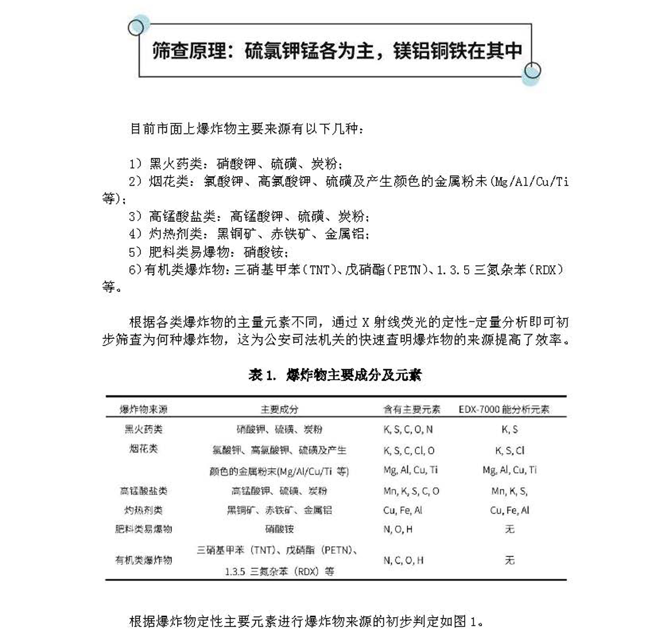
麻花mv在线看免费观看电视剧-麻花传剧原创mv在线看视频-麻花天美星空无限免费观看赘婿-麻花影视免费观看电视剧他是

緝槍治爆(二)|島津EDX快速鑒定爆炸物來源
時間:2020-09-13      來源:島津企業管理(中國)有限公司



b1)331島津新聞 20200910-1_頁面_1.jpgb2)331島津新聞 20200910-1_頁面_2.jpgb3)331島津新聞 20200910-1_頁面_3.jpgb4)331島津新聞 20200910-1_頁面_4.jpgb5)331島津新聞 20200910-1_頁面_5.jpg

你知道你的Internet Explorer是過時了嗎?

為了得到我們網站最好的體驗效果,我們建議您升級到最新版本的Internet Explorer或選擇另一個web瀏覽器.一個列表最流行的web瀏覽器在下面可以找到.